分享到:
QQ空间
豆瓣网
巴彦淖尔市自然资源局
巴彦淖尔市人民政府网站
内蒙古自治区自然资源厅
长者模式
|
无障碍浏览
搜索
首页
政务公开
新闻动态
业务查询
办事服务
互动平台
首页
>>
政务公开
>>
执法监督
>>
案件查处公示
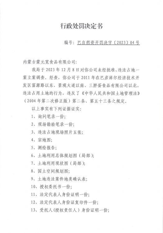
自然资源行政处罚决定书 编号:巴自然资开罚决字【2023】4号
来源:
发布时间:2024-03-04 15:35
分享到:
|
附件下载:
相关文档