巴彦淖尔市自然资源局
  • 内蒙古自治区乌拉特中旗温更金多金属矿普查探矿权转让公示

    来源: 巴彦淖尔市自然资源局 发布时间:2026-03-25 17:01
    分享到:
    |
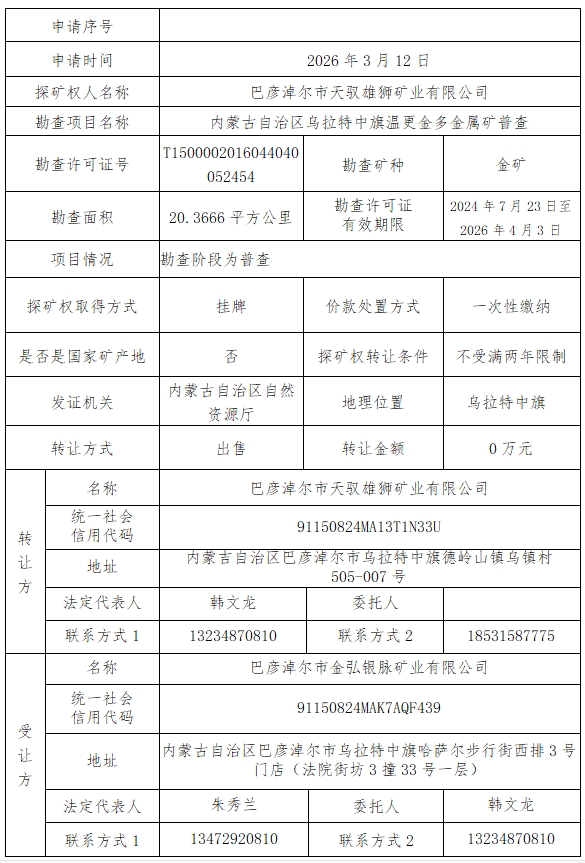
      根据《探矿权采矿权转让管理办法》(国务院令242号)、《自然资源部关于印发矿业权出让交易规则的通知》(自然资规〔2023〕1号)等相关规定,现将内蒙古自治区乌拉特中旗温更金多金属矿普查转让有关事项公示如下:
      公示时间:2026年3月26日至2026年4月10日
      对本转让公示内容有异议的,请在公示期限(公示日起10个工作日)工作时间内以书面材料形式送达巴彦淖尔市自然资源局1106室(以公示期内收到时间为准)。
      单位地址:巴彦淖尔市自然资源局1106室
      传  真:0478-8985115
     
      附件下载:
    相关文档