巴彦淖尔市自然资源局
  • 乌拉特前旗十八顷壕5号矿体金矿采矿权转让公示

    来源: 巴彦淖尔市自然资源局 发布时间:2026-03-11 15:44
    分享到:
    |
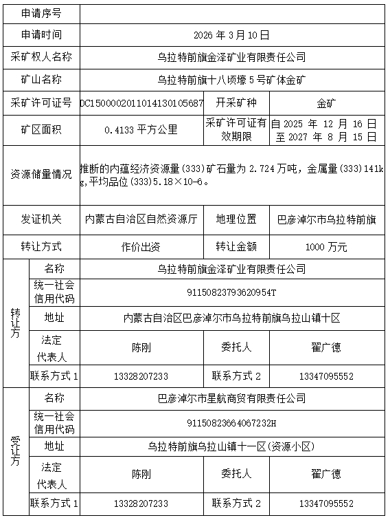
      根据《探矿权采矿权转让管理办法》(国务院令242号)、《自然资源部关于印发矿业权出让交易规则的通知》(自然资规〔2023〕1号)等相关规定,现将乌拉特前旗十八顷壕5号矿体金矿采矿权转让有关事项公示如下: 
       
      对本转让公示内容有异议的,请在公示期限(公示日起10个工作日)工作时间内拨打电话:0478-8985115,或以书面材料形式送达巴彦淖尔市自然资源局1313室(以公示期内收到时间为准)。
      单位地址:巴彦淖尔市自然资源局1313室
      公示时间:2026年3月13日至2026年3月27日
      传  真:0478-8985115
      巴彦淖尔市自然资源局
      2026年3月11日 
      附件下载:
    相关文档